
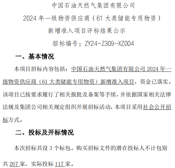
近日,中国石油天然气集团有限公司(简称“中国石油”)发布2024年一级物资供应商(61大类储能专用物资)新增准入项目中标候选人,共有22家储能企业进入,包括的物资有磷酸铁锂电池储能系统、储能电芯、储能系统变流器(PCS)。
中国石油此次新增准入项目招标共设3个标包,购买招标文件的潜在投标人不计包别共267家,实际投标117家,最终入围的22家详情如下:

一包为磷酸铁锂电池储能系统:阳光电源、比亚迪、远景储能、海博思创、华为、中天储能、智光储能等12家企业成为系统一级物资供应商。
二包为储能电芯:宁德时代、比亚迪、亿纬动力、海辰储能、国轩高科、远景动力、瑞浦兰钧、中创新航8家企业成为电芯一级物资供应商。
三包为储能系统变流器(PCS):阳光电源、华为、科华数能、上能电气、南瑞继保、禾望科技、汇川技术、科士达8家企业成为PCS一级物资供应商。
据中国石油此前发布的招标信息,电芯和储能系统变流器(PCS)的投标人应为产品制造企业,储能系统的投标人应具备电芯、PCS、电芯Pack组装(电池模组和电池簇)三项产品之一的自主研发及生产能力。
免责声明:本文仅代表作者个人观点,与中关村新型电池技术创新联盟无关。其原创性以及文中陈述文字和内容未经本网证实,对本文以及其中全部或者部分内容、文字的真实性、完整性、及时性本站不作任何保证或承诺,请读者仅作参考,并请自行核实相关内容。
凡本网注明 “来源:XXX(非中关村新型电池技术创新联盟)”的作品,均转载自其它媒体,转载目的在于传递更多信息,并不代表本网赞同其观点和对其真实性负责。
如因作品内容、版权和其它问题需要同本网联系的,请在一周内进行,以便我们及时处理。电话:010-62899890 邮箱:119@battery100.org
05-21 来源:电池百人会
03-17 来源:电池网-EVTank
10-19 来源:电池网-EVTank
11-08 来源:电池百人会-电池网
03-27 来源:电池百人会-电池网