
在大大小小的周期性错配之下,电池级碳酸锂价格也出现过山车式走势。在2022年11月冲高至60万元/吨高位后一路下跌,今年4月跌破18万元/吨,随后又震荡上涨,并在5月中旬开始重回30万元/吨以上。
当前,电池级碳酸锂出现阶段性企稳,均价约31万元/吨。综合多家报价平台的信息来看,供求关系尚未出现明显转变,上游挺价惜售情绪浓厚,下游则对高价货源接受意愿有限,上下游博弈或将延续,预计短期内碳酸锂价格将保持平稳运行。
除了行业政策、经济形势、市场炒作等影响因素,锂价的走势主要还是受整体供需格局影响。有业内人士告诉我们,锂盐产能扩张速度较快,但扩产高度受制于上游锂资源的供应。
年内多个锂矿增产在即
自然资源部举行6月份例行新闻发布会上,矿产资源保护监督司司长薄志平介绍,全球锂资源丰富,但分布不均,主要分布在阿根廷、玻利维亚、智利、澳大利亚、中国和美国等国。根据2022年度统计数据,我国锂矿储量(折氧化锂)同比上涨57%,其中江西储量超过青海和四川,跃居全国第一,占全国总量的40%。2022年度全国锂矿储量增量也主要在江西,占增量的94.5%,来自于江西省宜春市的两个锂矿山。
另据美国地质勘探局2023年1月发布的数据显示,2022年全球锂资源供给总量为13万吨金属锂当量,折合碳酸锂当量约69万吨,较2021年数据增加22%。澳大利亚、智利和中国的锂资源供给占全球总量的92%,其中,中国2022年锂资源供给量为1.9万吨金属锂当量,折合碳酸锂当量约10万吨,较2021年数据增加约36%。
华西证券近日发布研报预计,2023年海外锂辉石新增供应量约16.88万吨LCE,同比增长50%,下半年将释放较多增量;海外盐湖碳酸锂新增产量8.5万吨,同比增长35%;2023年海外锂资源合计增量25.38万吨LCE,同比增长45%。
我们注意到,6月份,多家锂业上市公司纷纷公布旗下锂矿项目动态:

津巴布韦Bikita矿山再获矿产资源量增储 图片来源:中矿资源
6月27日,中矿资源在投资者互动平台表示,目前公司津巴布韦Bikita锂矿200万吨/年改扩建项目的破碎系统建设已完工并试运行,整个改扩建项目正在加速推进中。公司Bikita矿山新建200万吨/年选矿建设工程和200万吨/年选矿改扩建工程,计划于2023年陆续建成投产。
6月25日,川能动力在投资者互动平台表示,李家沟锂矿采选项目,正在积极开展采矿系统试生产前期准备工作。
6月20日,盛新锂能在投资者互动平台表示,萨比星锂钽矿项目试生产情况良好,已生产出第一批锂精矿。据悉,津巴布韦当地时间5月7日,萨比星锂矿项目顺利试车,盛新锂能通过Max Mind香港间接拥有该项目51%股权。
6月16日,天齐锂业接受机构调研时表示,目前公司各锂化合物加工基地的原料均来源于公司控股的澳大利亚泰利森格林布什锂辉石矿。目前泰利森格林布什锂精矿建成年产能为162万吨,公司锂化合物及衍生品建成产能为6.88万吨/年。
6月12日,赣锋锂业发布公告称,公司近日收到全资子公司Ganfeng Lithium Netherlands Co.,B.V的控股子公司阿根廷Minera Exar S.A.公司的通知,其旗下阿根廷Cauchari-Olaroz盐湖项目已产出首批碳酸锂产品。据悉,该项目锂资源总量约2458万吨碳酸锂当量,赣锋锂业享有该项目控制权。项目规划一期产能4万吨LCE,二期产能不低于2万吨LCE,本次产出首批碳酸锂产品的为项目一期产能。
此外,6月初,赣锋锂业董事长李良彬在接受采访时透露,目前公司在全球五大洲拥有19处优质锂矿资源,总权益资源量达4534万吨碳酸锂当量。
当然,除了上述增产项目,锂资源项目延期的案例也不少,新增锂资源项目能否如期达产尚有不确定性。

锂价向左还是向右?
目前锂价在30万元/吨左右已稳定月余,未来走势是向左还是向右?
从成本端来看,提锂成本具有一定的弹性空间。据兴证期货日前发布的碳酸锂系列专题报告,锂辉石提锂成本方面,依照6月锂辉石精矿进口平均价格4085美元/吨来算,进口锂辉石的平均成本约为28万元/吨。我国自有矿的一体化企业生产锂辉石精矿经营成本基本在150-500美元/吨之间,现金成本折合人民币约4万元/吨-7万元/吨。
锂云母提锂成本方面,依照6月的锂云母精矿价格加上折旧加工费,1.5%-2.0%品位、2.0%-2.5%品位的锂云母提锂总成本约在15-20万元/吨。
盐湖卤水提锂成本方面,生产成本主要集中在3-6万元/吨,相较于锂辉石、锂云母生产成本更低。
从相关企业、机构、专家的预判来看,锂价后市走势分歧较大。
孚能科技董事长王瑀在接受媒体采访时表示,去年所有中国动力电池企业给锂矿产业提供了1500亿元利润,这是不合理的。锂盐的价钱不应该超过10万元/吨,在正常情况下,无论是盐湖提锂还是锂辉石提锂等,成本都是在3-8万元/吨人民币左右。
中国科学院院士、清华大学教授欧阳明高指出,其曾经计算过,锂价应该在10万元/吨到20万元/吨之间是比较合理。
全国政协常委、经济委员会副主任苗圩近日在公开演讲时表示,2023年碳酸锂价格大概率会保持在15-20万元/吨。
而根据中国地质调查局国际矿业研究中心的预测,未来3-5年,碳酸锂供应将很可能持续过剩,具体价格水平受限于盐湖等低成本产能释放速度,价格中枢可能回到甚至低于20万元/吨的水平,且波动幅度显著减小。
而在2022年底,曾有电池企业相关负责人告诉海融网,碳酸锂价格未来几年都将维持在40万元/吨左右的高位,回落到20万元/吨以下的可能性较小。
此外,天齐锂业董事长蒋卫平在公司2022年年度股东大会上表示,每吨50万元、60万元的锂价有点离谱,但锂价永远回不到以前的3万元/吨的水平。
国泰君安有色团队在6月11日发布的研报中分析称,锂价快速反弹后产业链上下游进入价格博弈阶段,目前看6月份需求稳步向好,下游厂商排产继续增加,而供应端盐湖和回收部分有所增量,碳酸锂整体供应略增。供需偏紧使得厂商挺价意愿较强,锂价延续强势。
中信建投6月27日研报指出,随着碳酸锂价格回升,市场供给逐步增加,但锂辉石及锂云母精矿价格强势,外购矿加工锂盐厂成本端具有压力,锂盐厂仍挺价惜售。下游需求继续回暖,储能订单较好,五部委启动新一轮新能源汽车下乡促进新能源汽车消费。因此,消费继续改善,锂价支撑较强,预计锂价仍高位运行。


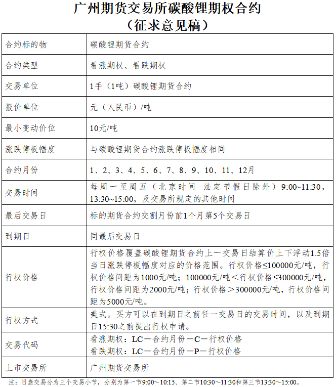
值得注意的是,6月14日,广期所发布关于碳酸锂期货和碳酸锂期权合约及相关规则公开征求意见的公告,就碳酸锂期货、期权合约及相关规则公开征求意见。
国泰君安期货研报认为,广期所碳酸锂期货的上市有助于形成我国权威的锂盐价格,能够公开、及时反映我国锂盐现货市场的供需变化,从而帮助锂盐产业有效管理原材料风险。
不过,碳酸锂期货正式挂牌交易的时间尚未确定,且其对锂盐定价体系的改变,也需要时间的积淀与验证。
结语:资源束缚、原材料价格的剧烈波动将对企业业绩带来极大的影响。2023年一季度,统计在内的57家正极材料及上游原材料上市公司,由于新能源行业遇冷叠加碳酸锂库存跌价等原因,近80%企业净利同比下降。目前,2023年上半年收官已进入倒计时,电池级碳酸锂价格从年初的50万元/吨跌至18万元/吨,又重回30万元/吨,将给产业链业绩带来怎样的影响?我们静等半年报答卷。
免责声明:本文仅代表作者个人观点,与中关村新型电池技术创新联盟无关。其原创性以及文中陈述文字和内容未经本网证实,对本文以及其中全部或者部分内容、文字的真实性、完整性、及时性本站不作任何保证或承诺,请读者仅作参考,并请自行核实相关内容。
凡本网注明 “来源:XXX(非中关村新型电池技术创新联盟)”的作品,均转载自其它媒体,转载目的在于传递更多信息,并不代表本网赞同其观点和对其真实性负责。
如因作品内容、版权和其它问题需要同本网联系的,请在一周内进行,以便我们及时处理。电话:010-62899890 邮箱:119@battery100.org
11-08 来源:电池百人会-电池网
03-07 来源:生意社
10-27 来源:电池百人会-电池网
03-17 来源:电池网-EVTank
05-02 来源:电池百人会-电池网