来自中国科学院金属研究所的消息显示,固态电池因其潜在的高能量密度和高安全性,成为下一代电池的重要发展方向之一。其中,聚合物固态电解质因轻质、低成本、柔韧性和易于加工等特点,有望提高电池的能量密度和促进规模化生产。
近日,中国科学院金属研究所先进碳材料研究部科研人员在聚合物固态电解质领域取得新进展。研究人员在高度结晶的聚环氧乙烷(PEO)块体中发现了离子的自适应扩散现象,提出了使用高结晶PEO块体作为中间层的固态电解质组(SSE-Group)策略,有效抑制了由锂丝生长引起的固态电池软短路,提升了电池性能。
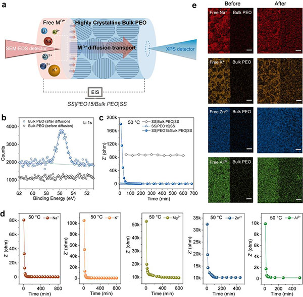
该研究发现了在高度结晶的PEO材料中,多种关键的能量存储离子,如Li+、Na+、K+、Mg2+、Zn2+和Al3+的离子自适应扩散现象(图1),在此基础上,发展了一种稳态测量方法(SSMM),克服了传统电化学阻抗谱法无法测量高结晶纯PEO材料中离子传导能力的局限性,从而量化了PEO块体材料在不同温度下的离子扩散系数。结果表明,PEO材料发生自适应扩散后仍然保持高结晶特性,同时形成连续的离子传输通道。利用这个发现,提出了基于高结晶PEO块体作为中间层的多层电解质膜组策略,有效抑制了由锂丝生长引起的电池软短路,实现了优异倍率和循环性能的固体电池(图2)。这些发现深化了对高结晶聚合物中离子传输机制的认识,为开发更安全、更高效的能源存储系统提供了新见解。

图1. 高结晶PEO块体中的离子自适应扩散现象 图片来源:中国科学院金属研究所

图2. 固态电池性能
免责声明:本文仅代表作者个人观点,与中关村新型电池技术创新联盟无关。其原创性以及文中陈述文字和内容未经本网证实,对本文以及其中全部或者部分内容、文字的真实性、完整性、及时性本站不作任何保证或承诺,请读者仅作参考,并请自行核实相关内容。
凡本网注明 “来源:XXX(非中关村新型电池技术创新联盟)”的作品,均转载自其它媒体,转载目的在于传递更多信息,并不代表本网赞同其观点和对其真实性负责。
如因作品内容、版权和其它问题需要同本网联系的,请在一周内进行,以便我们及时处理、删除。电话:010-62899890
06-06 来源:SMM钴锂新能源
12-19 来源:电池百人会-电池网
12-01 来源:电池百人会-电池网
10-06 来源:电池百人会-电池网
12-27 来源:电池百人会-电池网