
3月15日,国家能源局综合司发布关于印发《2023年能源行业标准计划立项指南》(以下简称《指南》)的通知指出,能源行业标准计划的提出要以本领域的标准体系为指导,坚持急用先行、先进适用、协调一致的原则,优先健全能源新兴领域标准,完善提升传统领域标准。
《指南》显示,在2023年能源行业标准计划立项重点方向中,新型储能、氢能在列。
以下为《指南》原文:
2023年能源行业标准计划立项指南
为指导能源标准化技术组织及有关单位做好2023年能源行业标准计划(含制定和修订)立项工作,建设支撑引领能源高质量发展的标准体系,按照持续深化能源领域标准化工作改革的要求,根据《标准化法》《国家标准化发展纲要》《能源标准化管理办法》(国能发科技〔2019〕38号)和《国家能源局关于印发<能源碳达峰碳中和标准化提升行动计划>的通知》(国能发科技〔2022〕86号)等,结合能源行业实际,制定本指南。
一、总体要求
坚持需求导向。紧密围绕碳达峰、碳中和目标任务,充分发挥标准推动能源绿色低碳转型的技术支撑和引领性作用,突出重点领域和关键技术要求,提出能源行业标准计划。
强化体系引领。能源行业标准计划的提出要以本领域的标准体系为指导,坚持急用先行、先进适用、协调一致的原则,优先健全能源新兴领域标准,完善提升传统领域标准。
突出公益属性。深入贯彻国家标准化工作改革精神,突出能源行业标准的公益性,对没有国家标准而又需要在能源行业范围内统一的,提出能源行业标准计划。属于竞争性的、一般性的技术要求,原则上不作为能源行业标准计划。
提升标准质量。能源行业标准计划要坚持协商一致的原则,具有较好的技术基础和工作基础,计划草案较为成熟,通过能源领域标准化技术委员会或专家组评审,经能源行业标准化管理机构审核汇总后申报。
二、立项重点
(一)行业标准计划
支撑能源领域碳达峰、碳中和目标的行业标准计划;涉及能源绿色低碳转型、新兴技术产业发展、能效提升和产业链碳减排等重点方向的行业标准计划;显著提升能源行业整体技术水平和产品、服务质量的行业标准计划;与相关国家标准的实施相配套的行业标准计划;服务我局开展能源行业管理需要的行业标准计划;对标国外、国际先进标准,有利于提升中国标准国际公信力、影响力的行业标准计划(各专业领域重点方向见附件)。
(二)行业标准外文版翻译计划
在加强能源领域对外贸易、服务、承包工程所需的成套标准外文版体系研究的基础上,鼓励申报行业标准外文版翻译计划。鼓励标准外文版翻译计划与标准计划同步立项、同步制定、同步发布。
三、申报要求
(一)应按照现有标准管理分工机制和专业领域,经过充分调研、技术论证和初步筛选后确定申报计划。
(二)申报计划应保证与现有标准体系协调一致。
(三)存在技术交叉的领域,申报单位应在计划上报前与技术相关方充分沟通协商,避免交叉重复立项。
(四)主要起草单位应做好标准编制前期准备工作,确保两年内完成报批。
(五)行业标准外文版翻译计划应与相关国际标准进行比对研究,技术要求不低于国际标准。
四、申报材料
(一)行业标准计划
申报材料应包括:行业标准项目计划汇总表、行业标准项目任务书、标准草案稿、审查会会议纪要及专家签字表。
1.项目计划汇总表应填写完整、准确,项目应注明重点方向代号(见附件),“适用范围和主要技术内容”将作为后续征求意见的重要依据。
2.项目任务书应填写完整、详实。“目的和理由”中请注明标准计划项目对行业工作的支撑作用。
3.标准草案应明确提出主要章节及各章节所规定主要技术内容,内容基本覆盖“适用范围和主要技术内容”涉及的各要点。修订项目应重点说明拟修订的主要内容和理由。
(二)外文版标准计划
申报材料包括行业标准英文版计划汇总表及行业标准项目任务书。
五、报送方式
行业标准项目采用集中申报、分类评估、统一下达的方式。请各能源行业标准化技术委员会通过“能源标准化信息平台”提交申报材料,各能源标准化管理机构审核确认后,提交至国家能源局科技司。请于3月15日前,将申报公文书面报送至国家能源局综合司(科技司),汇总表、项目任务书和标准草案电子版发送至邮箱。
联系人及电话:马小琨 010-81929216
邮箱:nb_standard@126.com
六、项目管理
(一)已有计划项目拖延、在研项目数量过多的标准化技术委员会应主动减少新项目申报,尽快完成已下达计划。
(二)项目下达后,有关单位要强化标准项目全生命周期管理,做好标准制修订进度、资金使用、公开征求意见等监督检查,切实提升标准质量。
(三)标准项目下达后,项目名称(范围)、完成时间、归口单位不得随意变更。确需变更的,标准化技术委员会应报请相应的能源行业标准化管理机构同意后,报国家能源局审核后进行调整。
(四)能源行业标准正式发布后,相关行业标准化管理机构要按程序在“能源标准化信息平台”上公开标准文本。
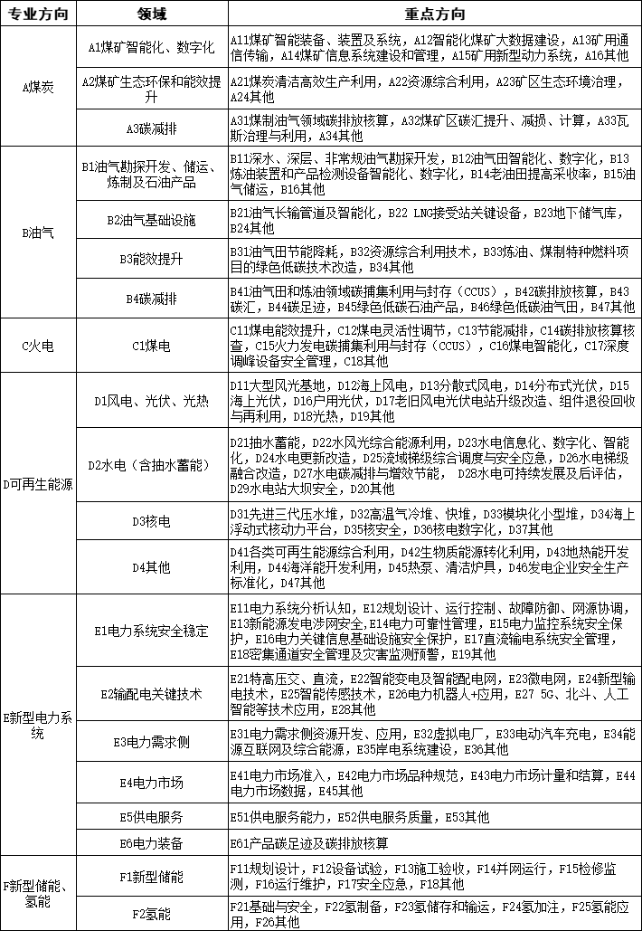
附件:2023年能源行业标准计划立项重点方向

免责声明:本文仅代表作者个人观点,与中关村新型电池技术创新联盟无关。其原创性以及文中陈述文字和内容未经本网证实,对本文以及其中全部或者部分内容、文字的真实性、完整性、及时性本站不作任何保证或承诺,请读者仅作参考,并请自行核实相关内容。
凡本网注明 “来源:XXX(非中关村新型电池技术创新联盟)”的作品,均转载自其它媒体,转载目的在于传递更多信息,并不代表本网赞同其观点和对其真实性负责。
如因作品内容、版权和其它问题需要同本网联系的,请在一周内进行,以便我们及时处理。电话:010-62899890 邮箱:119@battery100.org
06-06 来源:中关村新型电池技术创新联盟
04-28 来源:电池百人会
05-19 来源:电池百人会-电池网
05-16 来源:电池百人会-电池网
04-07 来源:电池百人会-电池网