
11月6日,为深入贯彻落实党的二十大和二十届二中、三中全会精神,深化新型储能供给侧结构性改革,推动新型储能制造业高质量发展,工业和信息化部组织编制了《新型储能制造业高质量发展行动方案》(征求意见稿)(简称:《行动方案》),现公开征求意见。如有意见或建议,请于2024年11月11日前书面反馈至工业和信息化部电子信息司。
《行动方案》提出,到2027年,我国新型储能制造业全链条国际竞争优势凸显,优势企业梯队进一步壮大,产业创新力和综合竞争力显著提升,实现高端化、智能化、绿色化发展。新型储能制造业规模和下游需求基本匹配,培育千亿元以上规模的生态主导型企业3~5家。高安全、高可靠、高能效、长寿命、经济可行的新型储能产品供给能力持续提升。产业主体集中、区域集聚格局基本形成,产业集群和生态体系不断完善。产业链供应链韧性显著增强,标准体系、管理体制和市场机制更加健全。新型储能系统能量转化效率显著提升,热滥用和过充电不起火、不爆炸,实现新型储能电站电池模块级精准消防,保障全生命周期使用的安全可控。推动新型储能制造业更好满足电力、工业、能源、交通、建筑、通信、农业等多领域应用需求,为推动能源革命、实现碳达峰碳中和提供坚实物质保障。
附件:
以下为《行动方案》征求意见稿全文:
新型储能制造业高质量发展行动方案
(征求意见稿)
新型储能制造业是为新型储能提供能量存储、信息处理、安全控制等产品的制造业的总称,其以新型电池等蓄能产品和各类新型储能技术为主要领域,也包括电源管理芯片、电力电子器件、热管理和能量控制系统等的生产制造。
新型储能制造业作为电子信息制造业的新兴领域,是现代化产业体系的重要组成部分,也是加快制造强国建设、推动新能源高效开发利用的基础环节。为深入贯彻落实党的二十大和二十届二中、三中全会精神,构建新一代信息技术与新能源等增长引擎,深化新型储能供给侧结构性改革,推动新型储能制造业高质量发展,引导产业加快技术进步和转型升级,制定本行动方案。
一、总体要求
(一)指导思想
以习近平新时代中国特色社会主义思想为指导,全面贯彻落实党的二十大和二十届二中、三中全会精神,立足新发展阶段,完整、准确、全面贯彻新发展理念,加快构建新发展格局,坚持新型工业化道路,以培育新质生产力为引领,以科技创新为引擎,以高质量发展为主线,统筹发展和安全,充分发挥超大规模市场优势和新型举国体制优势,推动新型储能制造业高质量发展,为现代化产业体系建设和能源转型升级提供强大动能。
(二)基本原则
坚持有效市场与有为政府相结合。充分发挥市场在资源配置中的决定性作用,推动市场规模和新型举国体制优势结合,形成统筹全局、协调各方、相互补充的发展格局。更好发挥政府引导作用,健全产业政策体系,创新行业管理方式。
坚持有效供给与扩大需求相结合。坚持深化供给侧结构性改革,推动因地制宜多元化发展,减少低水平重复建设,提高资源配置和利用效率,满足现有应用市场对新型储能产品需求,释放新型储能市场发展潜力。
坚持巩固优势与开拓创新相结合。巩固新型储能关键技术、产业规模、应用生态等优势,深入实施创新驱动发展战略,组织实施储能产业创新工程,强化颠覆性技术创新和关键共性技术发展,推动科技成果转化,积蓄创新发展动能。
坚持以我为主与国际合作相结合。优化新型储能制造业发展环境,保障产业链供应链安全稳定,加快建设全国统一大市场,畅通国内国际双循环,积极参与国际合作,以更高水平的开放深度融入全球新能源产业发展格局。
(三)发展目标
到2027年,我国新型储能制造业全链条国际竞争优势凸显,优势企业梯队进一步壮大,产业创新力和综合竞争力显著提升,实现高端化、智能化、绿色化发展。新型储能制造业规模和下游需求基本匹配,培育千亿元以上规模的生态主导型企业3~5家。高安全、高可靠、高能效、长寿命、经济可行的新型储能产品供给能力持续提升。产业主体集中、区域集聚格局基本形成,产业集群和生态体系不断完善。产业链供应链韧性显著增强,标准体系、管理体制和市场机制更加健全。新型储能系统能量转化效率显著提升,热滥用和过充电不起火、不爆炸,实现新型储能电站电池模块级精准消防,保障全生命周期使用的安全可控。推动新型储能制造业更好满足电力、工业、能源、交通、建筑、通信、农业等多领域应用需求,为推动能源革命、实现碳达峰碳中和提供坚实物质保障。
二、实施新型储能技术创新行动
(四)发展多元化新型储能本体技术
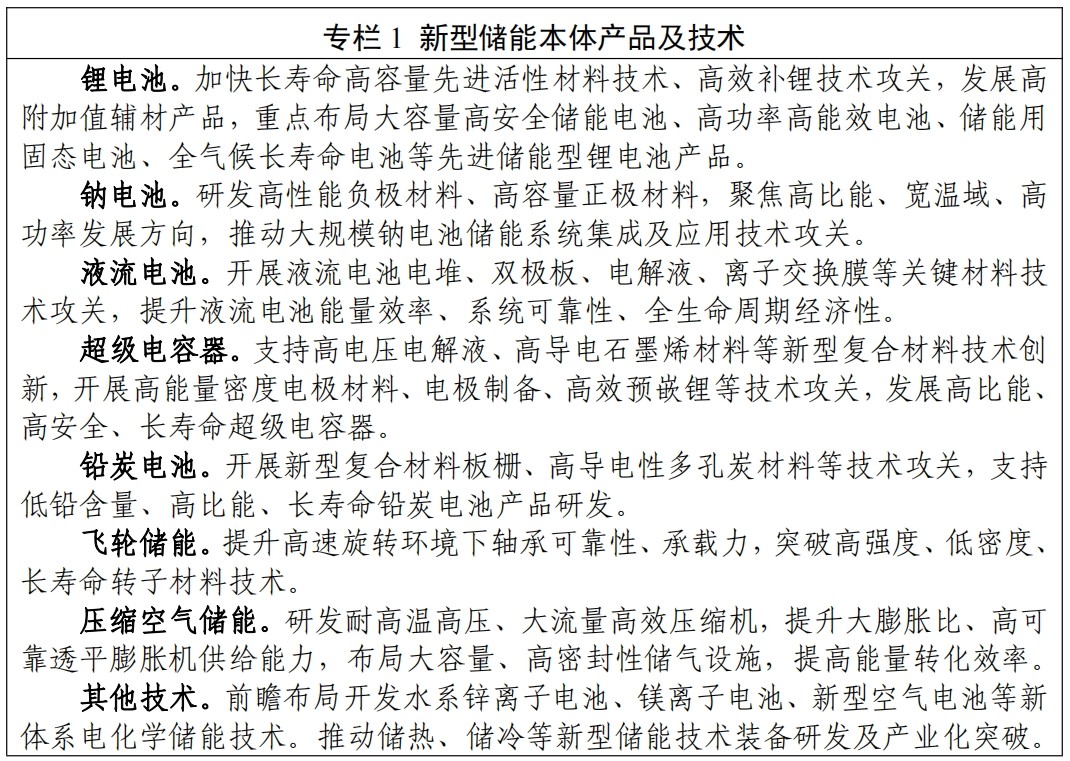
面向中短时、长时电能存储等多时间尺度、多应用场景需求,加快新型储能本体技术多元化发展,提升新型储能产品及技术安全可靠性、经济可行性和能量转化效率。加快锂电池、超级电容器等成熟技术迭代升级,支持颠覆性技术创新,提升高端产品供给能力。推动钠电池、液流电池等工程化和应用技术攻关。发展压缩空气等长时储能技术,加快提升技术经济性和系统能量转换效率。适度超前布局氢储能等超长时储能技术,鼓励结合应用需求探索开发多类型混合储能技术,支持新体系电池、储热储冷等前瞻技术基础研究。

(五)突破高效集成和智慧调控技术
推动新型储能与新一代信息技术深度融合,通过对系统能量流和信息流经济配置、功能优化运行、逻辑有效衔接,实现储能系统高效集成和智能化调控,提升新型储能产品智能化、高端化水平。聚焦系统结构设计、精细化电池管理、大功率高效变流器开发、高效热管理和能量管理、辅助设备集成、高性能预制舱等技术开展集中攻关,提高先进功率半导体、智能传感器、电源管理芯片等关键核心部件供给能力。
面向大规模新能源消纳和源网荷储一体化需求,推动新型储能集群协同控制、分布式储能聚合控制等技术创新。

(六)攻关生命周期多维度安全技术
围绕新型储能系统生产制造、运行维护、回收利用全生命周期,构建本征技术、主动预警、高效防护、安全应用等多维度安全管理体系。加强新型储能各技术路线热失控及燃烧失效机理研究,突破储能电池本征安全与控制技术,支持基于数字孪生和人工智能技术开展新型储能安全预警技术攻关,引导开展多元新型储能技术热蔓延机理研究,推动新型储能单元、系统、电站多尺度消防技术创新,加快新型储能产品健康状态在线评估等技术推广应用,探索建立新型储能产品安全分级评价技术体系。

三、实施产业协同发展推进行动
(七)科学谋划产业布局
组织开展新型储能制造业发展战略研究,引导企业把握发展节奏,结合区域内产业基础、市场需求等情况,合理制定产业发展目标,有序部署产业规模。鼓励储能电池及关键材料企业向可再生能源富集、矿产资源充足、运输条件便利、基础设施完善、应用场景丰富的区域聚集。支持长三角、京津冀、粤港澳大湾区、成渝地区等地聚焦新型储能领域,培育发展先进制造业集群,加快构建战略引领、创新驱动、专业赋能的产业发展格局。
(八)引导优化供需关系
着力扩大有效需求,推动实现需求牵引供给、供给创造需求的高效联动发展。引导上下游稳定预期,完善配套体系,支持产业链上下游企业加强供需对接,推动形成产业链融通发展的协同联动机制。引导各地区科学有序布局新型储能制造项目,依托研究机构开展行业运行监测预警,防止低水平重复建设。
(九)加强资源保障利用
加大对国内锂、钴、镍等矿产资源的找矿支持力度,科学有序投放矿业权,增强国内资源保障能力。指导国内企业多元、有序、协同布局海外资源项目,降低资源开发运输成本。在防范风险前提下,支持企业加强对外投资合作,提升海外矿产开发供给能力。鼓励生产企业在新型储能产品研发阶段做好产品全生命周期管理。加强产品绿色设计,提升产品易回收、易利用性。在满足产品性能要求前提下,支持生产企业使用再生原料。
(十)培育产业优质企业
鼓励新型储能产业链上下游企业强强联合,构建龙头带动、重点攻坚、梯队协同、链群互动的产业集群发展格局。
加快培育一批牵引能力强,辐射带动广、集群效应大的生态主导型企业,充分发挥行业带动作用引领产业生态集聚。培育一批专精特新“小巨人”、制造业单项冠军和高新技术企业,建设一批绿色工厂、绿色供应链管理企业,引导重点企业做强差异化、特色化长板。
四、实施产业转型升级发展行动
(十一)提高安全生产能力
坚持底线思维,从本质安全、生产安全、使用安全、处置安全等多维度提升新型储能制造业安全水平。落实安全生产责任延伸制,引导企业开展安全生产标准化建设,开展新型储能产品质量监督,推动新型储能制造业安全与质量提升。鼓励企业和电站强化安全隐患点监测预警,完善应急预案,细化指令线条和内容,制定完善专业人员培训考核制度,提升风险预警和应急处置能力。
(十二)坚持绿色低碳发展
支持新型储能上下游企业优化用能结构,提升能源资源利用效率,在制造端扩大可再生能源使用比例。研究制定全产业链能耗计量、碳排放核算评价规范,研究建立储能电池“护照”制度,加快建设新型储能产品溯源管理体系和碳足迹认证体系,推动与国际规则互通互认。
(十三)提升智能制造水平
推动区块链、大数据、人工智能、5G等信息技术在新型储能制造业广泛应用。加快智能工厂建设,鼓励新型储能产品生产制造以及系统集成关键工序数字化改造,应用机器视觉、超声、红外热成像等在线检测技术优化质量管控系统。
提升各类新型储能产品原材料生产、包装等环节的自动化水平。支持制造企业延伸服务链条,发展服务型制造新模式。
五、实施示范应用场景拓展行动
(十四)推进电源和电网侧储能应用
积极鼓励火电合理配置新型储能,探索开展新型储能配合调峰、调频等多场景应用。拓展风光储氢等新能源应用场景,打通绿电-绿氢-绿氨/绿醇产业链,推动多能互补高效利用。针对沙漠、戈壁、荒漠等新能源富集且本地消纳能力较低的地区,探索利用可再生能源制氢。加快推进共享储能,提升储能对电力系统的辅助服务能力。加快在土地资源紧张或偏远地区推广替代型储能,加强变电站、应急电源等设施设备建设,增强电网保障能力。
(十五)拓展用户侧储能多元应用
面向数据中心、智算中心、通信基站、工业园区、工商业企业、公路服务区等对供电可靠性、电能质量要求高和用电量大的用户,推动配置新型储能。支持具备条件的工业企业、园区建设工业绿色微电网,积极推进新型储能技术产品在工业领域应用。依托“光储充换检”综合性充换电站建设,充分发挥新型储能在车网互动等新模式中的支撑作用。推动“光伏+储能”系统在城市照明、交通信号、农业农村、公共广播、“智慧车棚”等公共基础设施融合应用,鼓励构建微型离网储能系统。发展个性化、定制化家用储能产品。
六、实施产业生态体系完善行动
(十六)提升标准体系支撑水平
推动新型储能技术创新与标准化相互支撑、协同发展。
支持开展新型储能标准体系建设,落实《国家锂电池产业标准体系建设指南》和《新型储能标准体系建设指南》,加强钠电池、固态电池、液流电池标准布局,加快新型储能产品安全、配套关键材料与部件、生产设备、关键检测方法、绿色低碳、回收和综合利用等方面标准制定。加快建立新型储能电池安全风险评估体系,分级分类制定储能电池标准,加大安全类强制性国家标准实施力度。强化新型储能电池标准体系与现有电力储能系统标准体系的有效衔接。提升新型储能标准国际化水平,积极参与新型储能国际标准制修订。
(十七)加强知识产权保护运用
引导我国新型储能企业提高知识产权创造质量,围绕关键材料、储能电池、电力电子器件等重点环节加快培育布局一批原创型、基础型高价值专利,提升标准必要专利相关能力。引导行业完善知识产权市场化运营体系,开展高价值专利产业化服务。研究支持专利和标准协同发展创新机制,加强知识产权保护,禁止滥用知识产权排除、限制竞争行为。
(十八)强化创新服务平台建设
支持新型储能领域科技创新平台基地建设。推动锂电池行业规范管理等公共服务平台建设,提升公共服务供给能力,推动新型储能电池全链条信息的数字化、网络化、智能化及透明化管理,支持构建行业运行分析、监测预警等机制。
鼓励建设新型储能产品检测认证平台,开展产品分析、评价、应用验证等服务。
七、实施国际发展水平提升行动
(十九)加快国际合作步伐
巩固拓展新型储能出口竞争优势。探索将加强新型储能领域国际合作纳入“一带一路”“金砖国家”等合作机制框架,加强与相关国家资源战略、政策、标准等对接,积极推动建立互利共赢的产业链供应链合作体系。高质量实施已生效的自由贸易协定,支持企业充分利用自由贸易协定的优惠安排。鼓励行业组织、智库机构建设公共服务平台,及时跟踪新型储能领域相关国家市场准入、环境保护等政策法规,举办贸易投资相关培训,系统提升企业国际化发展能力。充分发挥国内行业组织和境外中资企业商(协)会协调、自律作用,防范出口领域恶意竞争,共同维护中国品牌良好形象。
(二十)支持高质量“引进来”
鼓励高校、企业和科研院所通过学术会议、联合攻关、人才交流等多种形式开展前瞻技术交流和先进技术引进,支持举办世界级新型储能大会,搭建具有国际影响力的新型储能行业交流平台。鼓励国际新型储能企业和机构在华设立研发中心、生产基地。吸引外资金融机构对华投资,强化与国际性经贸组织、行业商协会、专业投资机构高效互动,建立完善市场化、常态化合作对接机制。
(二十一)推动高水平“走出去”
支持新型储能企业有序开展国际化布局,研究海外布局指引,引导企业制定因地制宜的出海战略和布局方式。在一带一路合作倡议下,支持企业联合开拓国际市场。深入推进新型储能国际标准交流合作,在全球产业生态建设中发挥引领作用。
八、保障措施
(二十二)强化统筹协调
加强产业发展整体规划布局和运行监测,推进产业创新转型升级和健康有序发展。积极探索央地联动和区域协同发展模式,引导各地区因地制宜推进产业合理布局,鼓励地方出台支持新型储能制造业技术进步和转型升级发展的专项政策。建设政府与企业共同参与的质量监督与行业管理体系,研究建立以强制性国家标准为基础的储能电池产品安全推荐目录。
(二十三)加大政策支持
统筹利用中央及地方相关政策资源,支持新型储能关键技术攻关,开展多场景新型储能应用试点示范。在储能产品运输等环节为企业提供便利化服务。发挥国家产融合作平台作用,用好绿色金融工具,鼓励保险机构围绕新型储能电站开发保险产品。
(二十四)优化市场环境
规范地方招商引资法规制度,推动建立全国统一大市场。加强锂电池行业规范管理,落实新型储能企业产品质量主体责任,健全质量管理体系,加强新型储能产品质量监督。
加强对专利侵权、市场垄断等违法违规行为的预防和惩治,化解行业“内卷”现象,维护健康公平市场环境。鼓励第三方机构、行业组织等积极发挥监督作用,建立正向引导市场的产业合作机制。
(二十五)加快人才引育
鼓励高等教育产教融合向新型储能制造业全面延伸,进一步发挥产教融合平台作用,鼓励企业深度参与人才培养和教育教学环节,做实做优做强产业学院。因产办学、因需施教,助推产业需求与学生所学同频共振。培养与“吸纳”相结合增加国际型产业人才供给,协调构建高端人才培养网络,促进人才差异化合理布局,促进人才等要素跨区域流动。
免责声明:本文仅代表作者个人观点,与中关村新型电池技术创新联盟无关。其原创性以及文中陈述文字和内容未经本网证实,对本文以及其中全部或者部分内容、文字的真实性、完整性、及时性本站不作任何保证或承诺,请读者仅作参考,并请自行核实相关内容。
凡本网注明 “来源:XXX(非中关村新型电池技术创新联盟)”的作品,均转载自其它媒体,转载目的在于传递更多信息,并不代表本网赞同其观点和对其真实性负责。
如因作品内容、版权和其它问题需要同本网联系的,请在一周内进行,以便我们及时处理、删除。电话:010-62899890
12-27 来源:电池百人会-电池网
09-26 来源:电池百人会-电池网
10-29 来源:电池百人会-电池网
09-03 来源:中关村新型电池技术创新联盟
10-24 来源:电池百人会-电池网